欢迎访问新医改评论 XYGPL.COM 您是第 3572016 位访问者
截至2024年末,我国60岁及以上人口达3.1亿,占总人口22.0%;其中65岁及以上人口2.2亿,占总人口的15.6%,我国已进入"深度老龄化社会",高龄、失能、失智人口持续增加,传统家庭照护功能弱化,在此背景下,探索建立健全长期护理保险制度是推进医疗卫生服务均等化、健全我国社会保障体系的重要举措。
/01/从制度制定到实践成效
长期护理保险制度是在基本医保制度框架下建立的,以社会互助共济方式筹集资金,对长期失能人员所需的日常生活照料以及相关医疗护理提供基本保障的一种社会保险制度。它主要针对因年老、疾病或伤残导致生活不能自理,需要在家中或疗养院接受长期护理的人群。

截至目前,长期护理保险制度覆盖1.9亿人,累计为超260万失能人员提供了基本护理保障,基金支出超过850亿元。


/02/长护险试点推广:政策、筹资、服务供给问题凸显
长期护理保险在中国的试点和推广,是应对人口老龄化挑战的关键性制度探索。

经多年试行,取得了显著成效,但也暴露出一系列深层次的问题和困境:
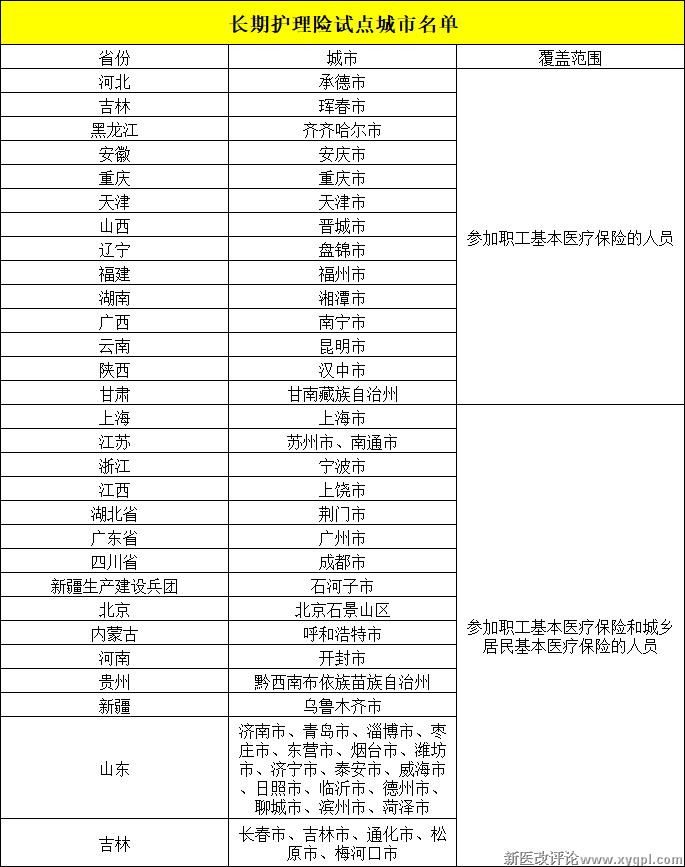
1.政策差异化严重:各地试点制度差异大,在覆盖范围、筹资模式和管理机制等方面均不统一。在参保范围上,部分城市仅覆盖职工医保参保人员,而有些城市则同时覆盖职工医保与城乡居民医保参保人员。
2.筹资模式单一:目前长护险筹资过度依赖医保基金,个人和企业缴费比例过低。在首批试点城市的筹资构成中,医保基金平均承担 70%、财政补贴 20%、个人缴费仅占 10%,缺乏独立可持续的筹资模式。
3.服务供给不足:2024年,49个试点城市参加长期护理保险人数共18786.34万人,享受待遇人数146.25万人而护理服务人员仅29.28万人,护理人员缺口巨大,且存在城乡失衡的问题,农村地区护理服务接近空白。同时服务质量难以保障,部分试点城市出现了 "虚假打卡""挂空单" 等欺诈骗保行为。
/03/《国家长期护理保险服务项目目录(试行)》

9月25日,国家医疗保障局印发《国家长期护理保险服务项目目录(试行)》,重点内容如下:
1.明确项目服务:
①生活照护类:20项,含饮食照护、排泄照护等8个项目类别,为待遇享受对象提供日常生活照料及维持基本生活能力的服务;
②医疗护理类:16项,含一般检查护理、基础护理等4个项目类别,提供与基本生活照料密切相关的基础医疗护理服务。
2.明确支付规则:
①接受定点服务机构提供的目录内医疗护理项目费用,由长护险基金支付;
②参保人因就医转诊、转院入住医保定点医疗机构治疗的医疗费用,按规定由医保基金支付。
3.明确实施要求:
①新开展长期护理保险工作的地区,须严格遵照目录提供服务,不得随意调整或变更服务范围;
②已建立本地区目录的原试点城市,要用3年左右时间做好原有目录与该目录的对照映射,逐步统一规范。
《目录》为长期护理的服务内涵、支付范围和实施进度提供了统一规范,不仅以更好的服务照护失能人群,还明确了长护险基金与基本医疗保险基金的支付边界,避免基金交叉重叠支付;同时考虑到不同地区实施进度差异,对新开展地区和原有试点城市采取不同要求,保障政策平稳衔接和推进政策落地实施。
/04/赋能"三医"发展,明晰药品市场发力方向
一、统一标准推动"三医"协同发展
1.构建医疗专业化照护体系
《目录》明确服务内容,首次从国家层面统一了服务内涵与操作标准。这一规范推动医疗服务构建"生活照料 + 医疗护理"深度融合的服务模式,推动服务标准化与场景一体化,解决传统照护中医疗缺位与护理不专业的双重痛点。
2.助力医保基金效能与制度统一性提升
《目录》统一项目代码、规范支付范围,解决了此前 49 个试点地区支付不统一、管理参差不齐的问题。在"保障基本"的前提下,助力筹资机制创新、支付方式优化,实现医保基金平稳运行与待遇均等化的双重目标。
3.推动医药服务链延伸与产品创新
《目录》将护理耗材等纳入服务范畴,推动医药产业从单向药品供给向全链条照护服务延伸,构建产品研发定制化、服务供给场景化、产业协同生态化的新型服务体系。
二、加速药品创新、服务下沉、推动数据化健康管理
1.开发适配长护场景的药品方案
①更新药品剂型:针对吞咽困难的老年患者,重点开发口服液、泡腾片、颗粒剂、透皮贴剂等易于服用和给药的剂型,提升用药依从性和安全性。
②拓展药品适应症:重点关注与长期卧床、机能衰退相关的疾病领域,如压疮防治药物和舒缓疗护产品。
2. 构建直达社区与家庭的营销服务网络
强化护理机构内外市场布局:积极与连锁药店、社区卫生服务中心、养老院、护理站等长护险定点服务机构建立深度合作,成为其药品、营养品和护理耗材的核心供应商,并提供专业的药学服务支持。
3.提供价值型健康管理服务
①打造数字化管理平台:开发患者管理APP或小程序,用药提醒、康复指导、在线随访等功能,提升患者粘性,为疗效评估积累真实数据。
②真实数据生成:利用在长护险体系中积累的真实数据反馈,证明药品产品方案在降低再住院率、改善生活质量方面的价值,为药品进入更广阔的集采药品、医保目录或商保目录提供依据,扩大市场份额。
|
|
||||