欢迎访问新医改评论 XYGPL.COM 您是第 3612869 位访问者
从2015年开始,我国创新药产业经历了一场涵盖研发、生产、定价与临床使用等关键环节的系统性变革。今年《政府工作报告》首次提及"创新药",将生物医药行业发展放在了重要层面,北京、江苏、重庆等地纷纷响应并发布支持创新药高质量发展的政策,从国家到地方都在全力支持创新研发,创新药发展即将迎来新的变革态势。下一阶段,商保创新药目录落地、药品价格形成机制优化及专项资金投向,将共同决定创新生态能否从"数量爆发"迈向"质量升级"。
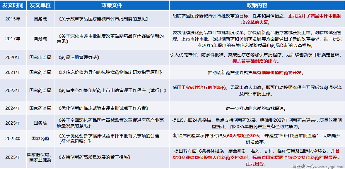
/01/国家政策为创新药提供"全生命周期"支持
伴随政策持续深化,2024年党中央、国务院明确提出全链条支持创新药发展,2025年政府工作报告进一步明确"建立商业健康保险创新药目录"等重点举措。同年6月30日,国家医保局与国家卫生健康委联合发布《支持创新药高质量发展的若干措施》,围绕五大方向提出16条具体政策,标志着我国创新药产业正式迈入政策红利密集释放的新阶段,迎来前所未有的发展机遇。
我国创新药政策经历了从仿制药主导到创新驱动的系统性变革:

/02/国内创新药的涌现离不开各地政策的支持
在国家政策框架下,地方政府结合区域优势,出台了支持创新药发展的若干措施,形成"中央统筹+地方创新"的协同发展格局:
北京: 4月7日,北京市医疗保障局等10部门发布《北京市支持创新医药高质量发展若干措施(2025年)》,通过技术转化、临床加速、产业生态等五重机制,推动干细胞治疗发展,目标建成全球领先的示范体系。
江苏:9月4日,江苏省人民政府办公厅发布了《关于全面推进药品医疗器械监管深层次改革促进医药产业高质量发展的若干政策措施》,在创新研发、审评审批、推广应用、多元支付等全链条支持创新药发展。
重庆:11月6日,重庆市人民政府印发《重庆市全链条支持创新药高质量发展若干措施》,提出到2027年,全市每年获批上市创新药1-3个,力争创新药总数达到10个;培育产业创新综合体3个;建设高能级创新平台3个;打造创新药产业集群3个。
技术攻关:围绕恶性肿瘤、代谢性疾病、自身免疫疾病、心脑血管疾病、罕见病等重点领域,瞄准细胞治疗、基因治疗、合成生物学、脑科学等赛道,强化关键技术攻关,布局一批创新药项目,制定重点研发清单,在临床前研究、临床试验、申报注册和生产应用等环节给予全过程支持。
资金激励:对符合要求的1类创新药、2类改良型新药和生物类似药,按临床前、Ⅰ、Ⅱ、Ⅲ期临床试验四个阶段给予研发投入20%的资金支持,最高分别支持200万、200万、300万和1000万元。
各省也陆续出台了支持创新药发展的若干措施,省级有关创新药支持政策汇总:
/03/江苏、浙江等地发布创新药目录,覆盖多款国谈药
近期,江苏、浙江等多地相继发布了省级创新药目录,地方政策从"被动执行国家医保目录"转向"主动构建区域创新医药生态",形成了医保支付激励与产业行政认定的双轨驱动模式。
浙江省:
9月25日,浙江省医保局公布了《第一批创新医药技术医保支付激励目录》,目录共有25款创新药品、3款创新医疗服务项目、2款创新医用耗材。预计近期会启动第二批创新激励目录的申报,企业可关注相关品种的准入情况。
医保情况:25款创新药均为国家医保乙类药品,且24个是国家谈判药品。
国产/进口情况:25款创新药中,国产创新药12个、进口创新药11个,另有2个产品同时拥有有国产和进口来源。
治疗领域:涵盖抗肿瘤和免疫调节剂、全身用抗感染药物和血液和造血系统药物等治疗领域。
早在去年10月,浙江省发布《创新医药技术医保支付激励管理办法(试行)的通知》,明确创新药品须同时满足以下5个条件,经申报和认定后,可纳入DRG点数付费激励范围。
1.四年内(指含申报年度及之前的三个自然年度,下同)经药监部门批准上市的1类、2类、5.1类药品;四年内因增加功能主治或适应症发生重大变化的药品;四年内新纳入国家医保药品目录的药品。
2.取得国家医疗保障局医保药品分类与代码。
3.临床效果较临床主流使用的药品有较大提升。
4.费用超过DRG病组均费的50%。
5.申报定点医疗机构上一自然年度内累计本院基本医疗保险参保人员病例达到50例及以上。
享受激励措施:正常倍率或低倍率入组病例,按原有规则支付。高倍率入组病例,原则上对该病例被裁剪部分,按70%折算成点数,再乘以激励系数作为激励点数予以追加,即:激励点数=基准点数*(该病组上限裁剪倍率-1)*70%*激励系数。
江苏省:
11月18日,江苏省工业和信息化厅联合4部门制定了《江苏省创新药械产品目录》(第一批),涵盖48个1类创新药,26个2类改良型创新药,4个古代经典名方中药复方制剂及36个第三类创新医疗器械。
药品目录:
医保情况:78个创新药品中,40个为国家医保乙类药品,且38个是国家谈判药品,由此可见国谈药是创新目录的重要来源。
治疗领域:涵盖抗肿瘤和免疫调节剂、全身用抗感染药物和神经系统药物等14个治疗领域,其中抗肿瘤和免疫调节剂领域药品数量最多,达到40个,占比一半以上,涉及CAR-T等热门品种。
值得关注的是,江苏首批创新药品目录中覆盖多个江苏省内创新药企,表现出江苏对本土创新药企的支持,构建充满活力的产业生态。
/04/从质量看-我国新药数量逐年增多
观察近六年的数据不难看出,2024年2018年至2024年我国1类创新药获批上市数量明显上升,2024年获批数量达48种,接近于2018年获批数的五倍。

中国国家药品监督管理局 (NMPA) 在2025年继续推进审评审批制度改革,审评效率显著提升。2025年上半年,国家药监局批准43个创新药上市,同比增长59%。截止2025年10月,NMPA已批准26个创新药上市,覆盖白血病、鼻咽癌、肺癌、乳腺癌、银屑病等多个疾病领域,预超过2024年全年的批准数量。
|
|
||||
相关文章