欢迎访问新医改评论 XYGPL.COM 您是第 3699780 位访问者
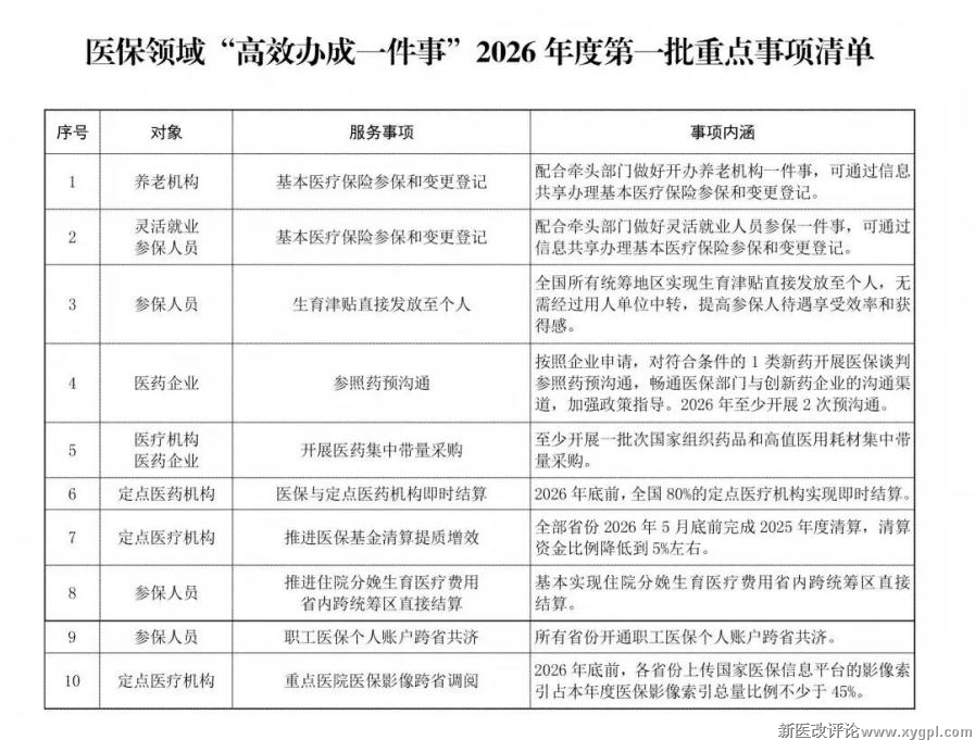
2026年2月10日,国家医保局发布《医保领域“高效办成一件事”2026年度第一批重点事项清单》,共10项重点任务,覆盖 参保登记、生育保障、异地就医、医药结算、基金管理、集采服务 等全链条。
/01/2026年清单核心内容
2026年的医保领域清单共包含 10个 具体 服务事项 ,覆盖了养老机构、参保人员、灵活就业人员、定点医药机构、医药企业等多个主体,其核心思路可以概括为:“ 全流程提速、跨省通办、直连个人、企业减负 ”。

/02/三大核心环节直接利好药企
在这10项重点事项中,直接利好药企、值得重点关注的有3项,整体覆盖 创新药准入、集采放量、回款提速 三大核心环节。
1.参照药预沟通
(1)核心内容: 2026年内 至少开展2次面向1类新药 (化学药、生物制品、中成药) 的医保谈判参照药预沟通。
(2)利好点:
①前置定价预期: 研发/临床阶段即可明确参照药,提前锁定价格天花板,减少谈判不确定性。
②缩短准入周期: 从“上市后博弈”转为“事前明确”,降低研发与经济学研究成本。
③创新溢价空间: 首创新药更易获得高价值参照药与合理溢价。
2.医药集中带量采购
(1)核心内容: 2026年内 至少开展1批次国家组织药品/高值耗材集采 ,形成“国家+地方”联动格局。
(2)利好点:
①以量换价、薄利多销: 中标后获得全国/区域稳定市场份额,快速上量、摊薄成本,薄利多销。
②管理更稳健 :明确年度集采的最低频次,药企可以更从容地规划产品线布局、产能安排和供应链管理,兼顾企业合理利润与供应稳定,淘汰落后药企、利好合规龙头。
3.医保与定点医药机构即时结算
(1)核心内容: 2026年底前80%定点医药机构力争实现医保资即时结算。
(2)利好点:
①回款周期从数月缩至数日,大幅改善药企现金流、降低财务成本。
②医院无垫付压力,更愿意采购、使用医保目录内药品,提升可及性与销量。
/03/红利背后的挑战与应对
清单带来的红利在为药企带来发展机遇的同时,也对药企 战略、价值、成本、供应链及合规 提出更高要求。
1.在参照药预沟通方面: 政策为创新药提供了更清晰的准入路径与更稳定的价格预期,但同时也意味着 临床价值、药物经济学、对比证据的要求更加严格 。药企应在临床阶段提前准备相关材料,主动参与沟通,突出差异化优势,用真实、充分的临床价值支撑合理定价。
2.在医药集中带量采购方面, 在实现以量换价、稳定市场预期的同时,也伴随着 价格竞争、压缩利润空间、供应压力加大等挑战 。药企需强化成本与质量管控,优化产品组合,可通过“创新提价值、仿制稳规模”应对市场竞争。
3.医保与定点医药机构即时结算, 在改善医院资金压力、优化药企回款与现金流的同时,也倒逼企业提升配送、对账、商务服务等全链条效率。药企应加快内部流程优化,加强医、保、企协同对接,以高效服务承接政策红利。
总体而言,三大事项既是行业红利,也是核心能力考验。药企唯有“抓创新、控成本、提效率、守合规”,才能在医保改革中稳步发展。
/04/重点事项清单原文

|
|
||||