欢迎访问新医改评论 XYGPL.COM 您是第 3726425 位访问者
作者:阮博宇1 崔斌2 苏岱1
1首都医科大学公共卫生学院
2北京大学公共卫生学院
摘要:
典型国家门诊服务的医保支付方式主要有“总额预算+点数计酬型”“人头付费+绩效激励型”“预算统筹+绩效分配型”及“多元整合型”,门诊药品的支付方式则呈现出“共付+目录管理”“统一补贴+定额共付”“商业主导+市场定价”等差异化路径。
多数国家已建立起覆盖普通门诊与慢特病的双轨保障体系,形成了标准化路径管理、特病专项补助及绩效考核相结合的制度框架;在监管方面,呈现出集中式与多级协同并存的治理格局。
我国应加强分层保障设计、提升基层服务能力、完善慢性病连续处方与特殊病支付机制,推进医保支付精细化改革与智能化监管,构建更加公平、高效与可持续的门诊保障体系。
正文
近年来,随着医疗费用持续上涨、慢性病负担加重、医疗服务碎片化等挑战加剧,各国医保系统积极推进门诊支付方式改革,逐步从传统的按项目付费(Fee-For-Service,nFFS)转向更具激励约束能力的按病例(Ambulatory Payment Groups,APG)、按人头(Capitation)及整合型/打包支付(Bundled Payment)。
本文以美国、英国、德国、法国、日本、加拿大、澳大利亚7个典型国家为研究对象,系统梳理其门诊服务和门诊药品的医保支付模式及其主要政策工具,重点分析慢性病和特殊病的门诊待遇政策,总结各国的制度共性与差异,旨在为我国门诊支付方式改革提供有益经验,推动构建更加公平、高效与可持续的门诊保障体系。
一、典型国家门诊服务支付方式
01
总额预算点数计酬型
在“总额预算+点数计酬型”门诊支付方式下,以总额预算进行费用控制,结合点数分配服务报酬,强调财务封顶与浮动点值调节,代表国家有德国、日本。
1.德国。德国目前采取以总额预算为基础、按服务项目计付的混合支付模式。法定医疗保险机构与州医师协会通过年度谈判,协商确定与人头费及发病率相关的预算总额,由医保机构统一向医师协会拨付。
全科医生和专科医生定期向医师协会申报服务项目,获得相应“点数”,医师协会采用“浮动点值制”,按季度将医保总额分配至具体服务项目。点值通过当季度医保预算总额除以全体医生服务总点数动态确定,形成“服务量越大、单点价值越低”的经济激励机制。
这种方式既保障医生的基本收入,又通过经济杠杆遏制过度医疗;其运行高度依赖标准化的电子病历系统、统一的医疗服务项目目录以及医保谈判平台,但在实际操作中,每类服务项目的点值较难测算。
在慢性病管理方面,德国的疾病管理项目(disease management program)在高血压、糖尿病等常见慢性病领域已取得良好成效,但在跨病种路径管理、标准化流程建立及资源整合方面,仍存在一定挑战。
2.日本。日本实行以全国统一的“点数制”为核心的支付方式。医疗机构根据《诊疗报酬点数表》对每项服务设定固定点数,医保基金通过“点数×支付系数”的方式进行结算。
在慢性病管理方面,政府积极推动实施长期处方制度和慢性病随访计划,探索将部分服务打包支付,以减少服务碎片化现象。同时,日本自2012年起试点“区域综合照护模式”,推动住院、门诊与护理服务一体化支付机制,旨在提升服务协同效率与资源配置效益。
尽管“点数制”在规范医疗行为和成本控制方面已取得一定成效,但也存在明显局限:
服务报酬与服务量直接挂钩,容易诱导医疗机构开展非必要服务,导致过度医疗和医保基金透支风险。
统一的点数标准未充分考虑不同医疗机构在服务能力、技术水平及成本结构方面的差异,不利于激励高质量服务提供。
患者就医选择高度自由,缺乏分级诊疗机制,可能加剧重复检查与资源浪费。
02
人头付费+绩效激励型
“人头付费+绩效激励型”门诊支付方式强调签约人群、风险调整与质量激励,旨在强化家庭医生责任与连续性照护,典型国家有英国、法国、澳大利亚。
1.英国。英国国家医疗服务体系(National Health Service, NHS)主要采用按人头付费,辅以按服务付费,并结合绩效考核机制(Quality and Outcomes Framework,QOF)。医保机构根据签约患者的人口结构和健康状况,通过“患者需求公式”(patient needs formula)计算具体拨款金额,并将经费划拨至全科医生诊所,用于覆盖基础医疗服务、附加项目及人员开支等。这种支付机制类似于总额预付制,引入人口需求调整系数,反映不同地区的医疗服务需求差异。
人头付费模式采用风险调整公式,根据签约居民数量和健康风险水平支付基础费用。为提升服务质量,英国自2004年起推行QOF。若达到慢性病管理、健康促进和服务连续性等绩效要求,还可获得额外奖励性支付。QOF最初设置了146项指标,2015年经优化后精简至65项医疗服务指标和12项公共卫生指标。每个领域都设有明确的量化评价标准,用于指导资金分配。
英国门诊支付体系的成功依赖于家庭医生签约制度、统一的支付结算平台以及强大的数据监测与评估体系,但亦面临诸多挑战——
一方面,部分医院或诊所为控制成本而压缩服务投入,影响医疗服务质量。
另一方面,绩效标准和评价体系的科学性、全面性有待完善,存在激励分配不均与实际行为改善成效有限的问题。
2.法国。法国实行以按项目付费为主,辅以人头制与绩效激励的混合支付模式。全科医生的基础报酬采用按项目付费方式,服务项目及收费标准由卫生部与医师工会协商确定。《健康保险法》实施以来,法国确立了“守门人”制度,规定参保人必须通过注册的全科医生首诊并经转诊方可就诊专科,若未经转诊,报销比例将下降40%,且需额外支付17.5%的专科服务附加费用。
为激励全科医生更好地履行转诊协调职责,法国政府实施了按人头付费机制,并引入风险调整机制。例如,对确诊的慢性病患者,全科医生可按每人每年70欧元的标准获得额外支付。另外,自2009年起,法国引入绩效支付机制,以16项临床质量与服务指标对慢性病管理效果进行评估与激励。
上述支付模式通过经济激励手段引导医疗资源合理分流,强化了分级诊疗体系建设;然而,仍存在一些结构性问题。例如,患者自付比例较高(门诊服务约30%、药品约35%、检查约40%),可能对部分低收入群体造成经济负担;转诊机制的刚性特点也可能导致急症患者延误就医;此外,按项目付费占比较大,容易引发过度医疗和服务碎片化问题,进而增加成本控制难度,制约医疗整合效率的提升。
3.澳大利亚。澳大利亚采用多元主体协同与混合支付相结合的模式。联邦政府与各州政府通过财政协议确定公立医疗体系的预算总额上限,门诊服务的具体支付则基于联邦政府制定的《医疗福利目录》(Medicare Benefits Schedule,MBS),采取按项目付费方式,政府按目录报销部分费用,超出标准部分由患者自付。
此外,澳大利亚通过税收筹资的全民医保制度(Medicare),为居民提供基础医疗服务保障,其中约1.5%的收入税被用作专项财政支持。同时,全国约半数人口选择投保私人健康保险,用以支付私立医院服务费用及部分门诊或牙科等补充服务。
该制度在预算硬约束和效率激励机制双重作用下,有效控制了医疗费用的不合理增长。然而,随着医疗成本的上涨,MBS支付标准调整滞后,导致患者自付比例有所上升;同时,公私医保体系在资源配置与服务衔接上的割裂,也加剧了医疗服务可及性的不均衡。
03
预算统筹+绩效分配型
“预算统筹+绩效分配型”门诊支付方式的核心特点是以省级政府预算分配为主,配套分配系统与绩效考核机制,代表国家为加拿大。
加拿大实施分级预算支付制度,省级政府通过年度预算直接向辖区医院拨款,联邦政府根据人均GDP指数化的医疗费用标准提供资金支持。预算分配机制包括三级校正程序:
首先根据人口结构和死亡率核定基础拨款额度,
其次依据医疗服务利用率和转诊率等指标对机构资金进行调整,
最后通过“资源密集度加权值”进行区域风险校正,以实现医疗资金的精准配置。
此外,加拿大对门诊医生部分采用按项目付费。若医院预算出现超支,可申请额外拨款,但能否批准并无保障,在一定程度上激发了医疗机构的成本控制动力。加拿大引入综合门诊分类系统,对门诊患者进行疾病分组和资源配置,同时,实行绩效挂钩支付机制,将资金支付与医疗服务质量和结果相结合。
例如,安大略省对全科诊所设定了慢性病风险管理、发病率、潜在寿命损失年及疫苗接种率等绩效指标,以促进慢性病管理、筛查和健康促进服务的提升。然而,加拿大的总额预付制度也暴露出一些系统性问题,例如,医院住院轮候时间延长、床位短缺,以及部分医疗机构在资源紧张背景下对患者进行选择性收治。这些现象不仅降低了患者的就医可及性,也引发了社会对医疗公平性的质疑。
04
多元整合型(混合+按病种)
多元整合型门诊支付方式强调按疾病诊断相关分组(DRG)支付、服务整合、远程医疗及打包支付,以美国为代表。
美国采用高度多元化的支付机制。其中,门诊版DRG,即APG,是美国Medicare和Medicaid计划广泛采用的一种支付方式。该支付体系覆盖综合医院、专科医院及急诊服务等各类医疗机构和门诊服务类型,并延伸至商业保险等多元支付体系。
通过整合院内就诊与远程医疗等多种服务形式,美国构建了较为完整的门诊病例支付标准体系。APG采用以临床操作为主的病例组合方法,辅以诊断编码分类,依据美国医学会《现行操作术语集(CPT-4)》的操作编码与ICD-9-CM-3诊断编码,将门诊病例分为三大类:
重要操作组,依据操作部位、方式及复杂程度进行细分;
内科服务组,对未确诊病例依据症状、体征等临床特征分组,同时考虑病因、系统、专科等因素;
辅助服务组,依据检测类型、标本来源等技术特征进行分类。通过标准化编码体系,各组之间的资源消耗具备可比性。
此外,美国积极推进整合医疗组织以及按人群打包付费计划,实现门诊、住院、药品、康复等多种服务的支付整合。APG制度的优势在于精细化支付机制,有助于提高资源配置效率并有效控制医保成本。然而,该制度高度依赖疾病和操作编码,容易产生支付误导和道德风险,对监管系统和信息系统的完整性提出了更高要求,必须科学监管门诊服务次数和次均费用。此外,该制度需要临床医生、数据分析师、程序员及经济学家等跨学科团队共同参与,以确保分组标准的持续更新与维护。
二、典型国家门诊药品支付方式
01
共付机制+药品目录管理型
这种支付方式的核心特点是国家统一设定药品目录,医保承担主要责任,患者按比例共付,代表国家有德国、日本、法国。
1.德国。自2004年起,德国规定无论药品规格如何,参保患者仅需自付药价的10%,并设置了最低和最高支付限额。德国的门诊药品支付制度采用“医药分离+总额预算”双轨制。在医保层面,施行地区药品总额预算制度,超支部分由医师联合会和医药行业分级分担。具体支付方式则结合按量计酬与患者共付机制,各州医师协会与医保机构协商设定专科医生年度处方限额。该制度通过三重控费设计实现药品费用管控:
在需求端引入参考价格制度(对不同类别药品设定最高给付标准)及医生处方问责机制,超额15%即触发惩戒程序;
在供给端推动替代药品使用与药企折扣谈判;
通过医药分离制度促进药店竞争。
2.日本。日本实行“按量计酬+点数定价”的门诊药品复合支付机制。患者持医生处方可在任意药店配药,费用由药品本身、处方服务费和调剂费构成。同时,日本建立了药品价格动态调整机制,通常每两年基于市场调查对药品价格进行修订,确保医保支付价格与实际交易价格相符。该制度在保障药品可及性的同时,有效遏制了药品费用上涨速度。
3.法国。法国对门诊药品实施以社会医疗保险为主、补充医疗保险为辅的共担支付机制。患者每次就诊需按一定比例自付药品费用,一般为35%;对临床疗效尚未明确的药品,患者自付比例为65%。报销比例由国家卫生署依据药品的临床疗效和增益程度进行综合评估后,交由药品经济委员会与药企谈判确定,最终确定为0、35%、65%或100%四个报销比例,临床价值越高、社会贡献越大,报销比例越高。
02
政府统一补贴+定额共付型
这种支付方式的核心是政府主导药品报销体系,设定统一价格或补贴标准,并针对不同人群实施差异化报销政策,代表国家有英国、澳大利亚。
1.英国。英国实行药品定额支付机制。NHS根据名义医保支付标准,结合患者准入协议,确定药品支付价格。门诊零售药店按实际配发药品的数量进行结算,结算价格为规定支付价格扣除折扣后的金额。药店在采购药品时获得的折扣需按比例返还给NHS。该机制旨在控制药品支出,提升药品可及性与合理使用水平。
2.澳大利亚。澳大利亚通过药品福利计划(Pharmaceutical Benefits Scheme,PBS)构建了较完善的药品支付体系。PBS由联邦政府主导,涵盖大多数处方药,并按统一目录进行价格补贴与报销。其核心特点包括:
分类共付制度,普通患者按项支付36.9澳元,优惠群体(如养老金领取者、退伍军人等)仅需支付6澳元;
动态调整机制,PBS药品目录每月更新,支付标准根据通胀因素每年调整,确保价格与市场变化一致;
基准价格管理制度,以最低价药品为基准设定政府补贴上限,患者选择高于基准价的品牌药品时需自付差额,即“品牌溢价”。
尽管PBS实现了较高的覆盖水平,但在部分偏远或落后地区,仍存在支付标准不统一、自付负担较重等问题。
03
商业保险主导+市场定价型
这种支付方式的特点是公共医保覆盖有限,药品支付依赖于商业保险与PBM谈判,代表国家有美国、加拿大。
1.美国。美国通过医疗保险D部分计划(Medicare Part D)为特定人群提供门诊药品费用保障,主要覆盖低收入人群及65岁以上人群。其他人群主要依靠商业保险获得药品费用保障。美国的门诊药品支付体系主要基于2000年启动的门诊预付费制度(Outpatient Prospective Payment System,OPPS)和APG体系,由联邦医疗保险与医疗救助服务中心主导,按服务类型和资源消耗进行标准化支付。
在药品费用控制方面,美国采取处方药保费补贴和政府主导的价格谈判等措施。同时,药品福利管理机构在保险公司与药房之间发挥协调作用,承担支付审核与成本控制职责。整个体系结合预付费机制、价格谈判与管理审核,旨在实现药品成本控制与医疗服务效率提升。
2.加拿大。加拿大的公共医保体系并未完全涵盖门诊药品费用,仅针对65岁以上老年人及部分低收入群体提供药品费用补助。其他人群的门诊药品费用通常由个人承担。在此背景下,商业医疗保险在门诊药品支付中发挥着关键作用,不仅提供额外的财务保障,还涵盖更多的药品品类。
三、国际经验的共性特征与机制分析
7个国家在门诊服务和门诊药品支付方面的主要政策工具(见表1)显示,尽管各国在支付模式的构建路径、资金来源、支付主体与控制机制方面存在差异,但在控费与激励平衡方面呈现出一定的趋同性。门诊支付制度正逐步从传统的按项目付费向复合型支付转变,广泛引入按人头付费、按病种分组、按服务包付费等机制,旨在提升医疗资源的使用效率并控制成本。
实现这一转变通常需要具备三个基础条件:
完善的基层服务网络及家庭医生制度,
高效的信息化平台(如电子病历系统与医保分类编码体系),
以及与之匹配的绩效评价与风险调节机制。
以美国的APG体系和英国的QOF绩效管理为代表,强调服务分组标准化以及将支付与服务质量紧密挂钩。在门诊药品支付方面,各国普遍采取药品目录管理、共付机制与价格谈判等手段,以确保合理用药与可负担性。
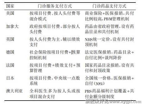
表1 各国门诊服务支付方式和门诊药品支付方式
01
医疗服务“过度”与“不足”并存的双重风险并未因支付制度改革而自然消除
按项目付费机制下,按量计酬容易引发过度服务,如重复检查、非必要处方开具等;按人头付费则可能因固定预算的约束而导致服务不足或选择性接诊(如规避高成本患者)。一些国家通过总额预算管理或基于绩效的补充机制,试图调和两种支付方式的矛盾,但在实际操作中仍面临服务强度与质量控制的难题。
02支付制度的有效运行高度依赖高质量的基础数据支撑
无论是病种分组、风险调节,还是人群分层管理,都要求医疗数据具备高度的完整性、标准化以及可追溯性。信息系统不健全或编码制度缺失将严重影响支付分类的科学性与政策执行的精准性。例如,美国Medicare制度依赖PBM药品管理和ICD/HCPCS诊断编码系统;德国则基于EBM评估机制,准确反映资源使用水平。数据基础薄弱将直接导致支付改革“跑偏”。
03激励机制设计存在复杂性与错配风险
合理的激励机制需要在保障服务供给、控制不当诱导行为以及鼓励质量改进之间实现动态平衡。但在实际中,一些绩效考核指标设置不合理、权重分配失衡,可能会导致“重数量不重质量”“重考核不重照护”的现象。例如,英国QOF体系虽然强调按价值付费,但过度依赖可量化指标的做法,被认为可能忽视患者体验和长期健康成果。同时,不同支付主体之间激励目标不一致,也容易导致责任分散与成本转嫁。
04支付机制改革与监管问责体系发展不匹配,易削弱政策执行效能
在推进支付制度转型的过程中,若监管体系更新滞后、追责机制不完善,将导致制度“空转”或“上热下冷”的现象。例如,在绩效支付模式下,若缺少第三方评估与动态反馈机制,则难以识别激励异化问题;按病种付费模式下,若缺少临床路径与诊断分组审核机制,则可能引发“编码膨胀”和“低成本逃逸”等行为。因此,支付制度改革应同步强化监管资源投入、责任分级管理、绩效审计监督以及信息公开等制度建设。
四、启示与建议
门诊支付制度改革不能仅依赖机制设计的“技术逻辑”,而应从制度环境、监管能力、行为激励、信息基础等维度进行系统优化,在公平与效率、激励与约束之间实现可持续的动态平衡。
01
我国门诊支付方式改革的优先路径
当前,我国门诊支付方式改革尚处于起步阶段,多数地区门诊服务主要采用按项目付费方式,导致医疗服务碎片化,亟须加快向打包付费模式的转型。同时,我国部分地区实行的“按人头付费”实际上仍是总额控制下的按项目结算。未来,应逐步推动这些地区向真正意义的“按人头打包付费”转型,实现支付方式的实质性变革。结合我国门诊服务特点和医保改革的现实需求,未来改革应坚持“基础统一、机制多元、循序渐进”的总体方向。
医保支付方式改革不仅需要协调医疗服务价格与数量之间的关系,更要兼顾费用控制与服务质量的提升,推动多元化、精准化的支付机制持续优化。具体来说,应以按人头付费为基础,构建稳定可持续的支付主架构,同步建立绩效考核机制,将服务数量、质量、满意度及健康结果纳入考核指标体系,强化激励约束作用。在此基础上,逐步引入按疾病分类分组(如APG)和整合型支付等复合模式,探索覆盖患者全生命周期的健康管理支付方式,提升对慢性病和连续性服务的支付效率与管理水平。
02
我国门诊支付方式改革的推进路径
我国门诊支付方式改革应采取差异化推进路径:
分层次推进,基层医疗机构优先实施按人头付费,结合家庭医生签约服务,强化健康管理功能;三级医院则侧重于探索按病种打包支付、整合型支付和路径管理,推动实施精细化、专业化的控费模式。
分病种推进,以高发、慢性病为切入点,推进基于人群与服务周期的打包支付;对急性病、重大疾病,逐步建立按治疗路径打包的支付机制,实现标准化与精准控费并重。
分地区推进,优先选择医保信息化基础较好、服务能力较强、治理机制较成熟的地区开展试点,积累经验后逐步向中西部及城乡接合部等区域推广,形成由点到面、逐层扩展的改革格局。
03
我国门诊支付方式改革的重点方向
制定标准化病种路径与成本测算模型,为病种分组支付提供技术基础。
构建风险调节与绩效考核并重机制,兼顾公平与效率。
统筹推进医保、医疗、药品协同改革,形成治理合力。四是加强医保智能监管体系建设,实现对服务行为的实时监测与风险预警,确保改革落地可控。
04
医保支付方式改革与医疗服务体系建设同步推进
医保支付方式改革不仅是医保制度的“入口机制”,更是引导医疗服务体系转型升级的“指挥棒”。因此,必须推动两者协同共进:
强化基层医疗机构设施、人员与能力建设,推进家庭医生签约服务、健康档案管理、双向转诊等核心机制落地,确保按人头付费模式有效运行。
建设全国统一、互联互通的信息平台,为医保智能监管、路径匹配、绩效考核及实时结算提供有力支持,提升支付效率与数据支撑能力。
强化监督与评估机制,构建以质量与成效为核心的支付评估体系,及时评估各类支付方式的实施效果,动态优化支付结构与政策方向,确保改革目标达成。

|
|
||||
相关文章