欢迎访问新医改评论 XYGPL.COM 您是第 3604021 位访问者
联盟成员覆盖全国
福建牵头心脏封堵器集采
11月12日,福建医保局发布《结构心脏病封堵器类医用耗材省际联盟集中带量采购文件》。

根据采购文件,本次采购品种为结构心脏病封堵器及其输送系统类耗材,包含但不限于耗材分类与代码前7位为 C020301、C020302 开头的产品,不包含可降解封堵器及其输送系统。
本轮分为组套/单件采购模式,设置各自的分量和报价等规则,参与的联盟成员也有所区分,具体采购品种分组及对应的最高有效申报价如下:
组套采购模式:

申报企业区分组别,按照注册证分别进行一轮报价,同一分组内一张注册证报一个价格。注册证报价不得高于所在分组的组件最高有效申报价,且不得高于本注册证下所有申报产品现行全国现行有效最低省级挂网价、地市级(含联盟)及以上集中采购(含带量采购)价格。加权报价规则如下:
组套降幅按企业组套加权报价与所在分组的组套最高有效申报价进行比较计算。同一分组内,组套降幅达到相应比例要求的企业获得拟中选资格。

单件采购模式:

申报企业区分组别,按照注册证分别进行一轮报价,同一分组内一张注册证报一个价格。注册证报价同组套采购模式一致,加权报价规则如下:
在单件采购模式中,企业加权报价不高于组套采购模式中同类拟中选输送系统组件加权报价的中位价,获得拟中选资格。若拟中选,则该分组内该企业所有有效报价注册证下申报产品均拟中选。
结构心脏病封堵器联盟省份参与情况:


设置限价锚点
湖南29省高频电刀集采启动
11月11日,湖南医保局发布《高频电刀、中性电极类医用耗材省际联盟(湖南)集中带量采购文件(征求意见稿)》。
本次集采由湖南省医疗保障局牵头,北京市、天津市、河北省、山西省、内蒙古自治区、辽宁省、吉林省、黑龙江省、上海市、浙江省、安徽省、福建省、江西省、河南省、湖北省、广西壮族自治区、海南省、重庆市、四川省、贵州省、云南省、西藏自治区、陕西省、甘肃省、青海省、宁夏回族自治区、新疆维吾尔自治区、新疆生产建设兵团组成29省(市、自治区、兵团)采购联盟。
产品类别、采购分组、竞价单元及最高有效申报价情况如下:


根据采购文件,该竞价组内采购需求量占比大于等于1%且能够供应联盟地区所有医疗机构的企业,以及该竞价组内采购需求量占比大于等于0.5%且在任一联盟成员单位省采购需求量排名第1的企业,即为A竞价单元,其余参与集采的企业为B竞价单元。
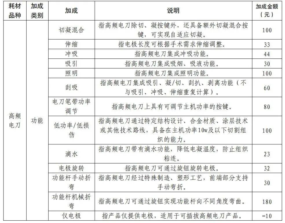
值得注意的是,本轮集采设置中选产品加成规则,加成类别和与之对应的加成金额如下(并非全是正数):


同一竞价单元内,依据申报企业报价由低到高进行排名,按照拟中选企业取数表(下图)确定拟中选企业。


其中,同一竞价组内,若B竞价单元企业的拟中选价格高于A竞价单元按“中选规则”确定的拟中选价格的算术平均值,以A竞价单元拟中选价格的算术平均值作为该企业的拟中选价格。不同意限价锚点的企业,取消其拟中选资格。
本轮集采设置复活规则,A竞价单元的复活锚点为最高有效申报价的60%,B竞价单元的复活锚点为最高有效申报价的50%。不高于对应竞价单元复活锚点的,即获得拟中选资格。
|
|
||||
相关文章